(+94)37224323
parakramabahuns@gmail.com
පරාක්රමබාහු ජාතික පාසල
පොල්ගහවෙල
Register
Login
පරාක්රමබාහු ජාතික පාසල
පොල්ගහවෙල
මුල් පිටුව
අපේ පාසල ගැන
ඉතිහාසය හා සම්ප්රදායන්
ඉතිහාසය
නිර්මාතෘවරුන්
ආදි විදුහල්පතිවරු
පාසලේ අනන්යතාවය
දැක්ම හා මෙහෙවර
පාසල් ගීතය
ලාංඡනය හා ආදර්ශ පාඨය
පාසලේ කොඩිය
පාසලේ නිල වර්ණ
නිල ඇඳුම
පාසලේ නිවාස
පාසලේ විනය නීති
අධ්යයන
පරිපාලනය
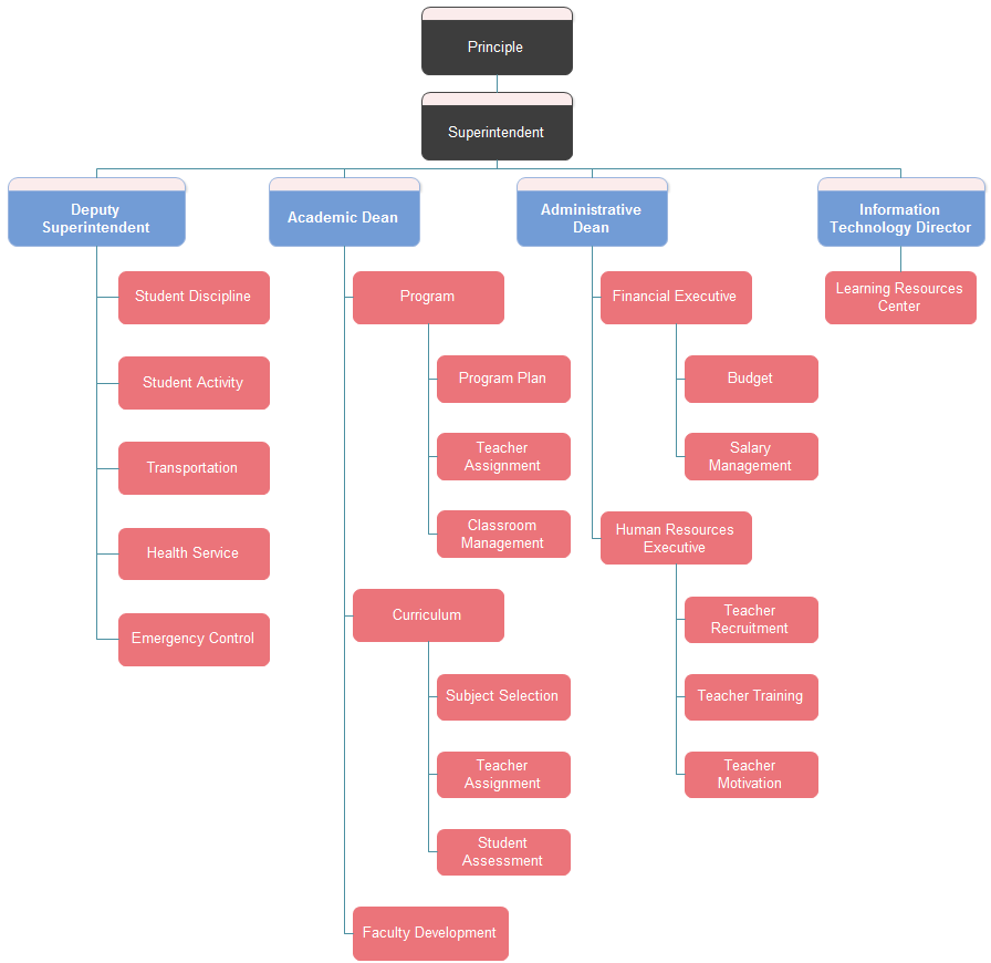
පරිපාලන ව්යුහය
පරිපාලන කමිටුව
අධ්යයන කාර්ය මණ්ඩලය
විදුහල්පති
අධ්යයන කාර්ය මණ්ඩලය
අනධ්යයන කාර්ය මණ්ඩලය
විෂයමාලාව
ද්විතියික අංශය
සිසු ඇතුළත් කරගැනීම්
අප හා සම්බන්ධවන්න
ජයග්රහණ
ගැලරිය
අධ්යයන
Toggle navigation
පරිපාලනය
පරිපාලන ව්යුහය
පරිපාලන කමිටුව
Home
අධ්යයන
පරිපාලනය
පරිපාලන ව්යුහය
පරිපාලන ව්යුහය